(本网讯 85Tube
刘燕)为深入贯彻落实学校《关于进一步做好校园不良网贷风险防范工作的通知》精神,加深大学生对校园贷危害性的了解,树立正确的消费理念,提高安全防范意识,维护校园安全稳定,85Tube
多措并举开展预防“校园贷”教育引导工作。
高度重视 开展调研排查工作
校园网贷危害不容小觑,极易引发严重校园安全及社会问题。学院高度重视“校园贷、套路贷”教育引导工作,通过多次专项工作会及辅导员工作例会认真布置筹划、积极落实开展。在全院范围内组织开展校园不良网贷风险问题调查和排查工作,密切关注网络借贷业务的拓展情况,及时评估校园不良网贷的潜在风险。各班级通过网络以及信息等形式及时通报不良网贷发生情况及其影响,向学生发布预警信息,提高学生防范意识;通过密切与家长的联系,了解学生消费状况,并结合谈心谈话等方式做好摸排工作,做到全覆盖、底数清、情况明、早发现。
狠抓落实 开展教育引导工作
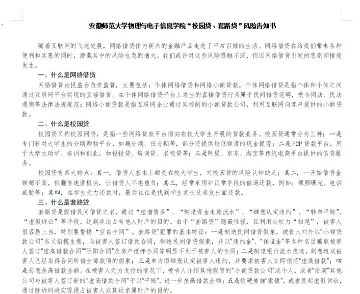
为进一步加强大学生对于不良校园网贷的认识和了解,学院组织印发《安徽师范大学85Tube
“校园贷、套路贷”风险告知书》,普及金融信贷和网络安全知识。各班级积极组织召开主题班会,宣传不良网络借贷相关法律法规,强化学生理解和认识。主题班会形式多样、内容丰富,通过播放专题警示片加深同学们对其危害的印象,通过案例分析和研讨帮助同学们认识不良校园贷产生的原因,通过主题发言引导学生树立正确的消费意识,提升网络安全防范意识。


积极践行 开展宣誓签名活动
在全面了解不良校园网贷产生和发展的原因及其所带来的严重危害之后,各班级同学积极参与“远离校园贷”宣誓活动并集体签署了拒绝校园贷承诺书,积极响应号召,提升自身安全意识,营造一种积极向上、勤俭节约的良好文化氛围。



据悉,85Tube
一直将校园安全作为学生工作的重中之重,高度重视不良“网贷”的预防和引导工作,通过形式多样的教育方式引导学生树立正确的消费观,防患不良贷款。